Abstract
Myeloid-derived suppressor cells (MDSCs) are a heterogeneous group of immunosuppressive cells that generate from myeloid progenitors under pathological conditions including cancers.In response to tumor-derived factors, myeloid progenitors differentiate intoimmature myeloid cells and accumulate as monocyte and granulocyte-MDSC (M- and G-MDSC), and correlate with poor survival in patients. Promoting the differentiation of MDSCs towards mature dendritic cells and macrophage is a potential way to eliminate MDSCs and restore anti-tumor immunity. In this study, we demonstrate that the enzyme Calcium/Calmodulin dependent Kinase Kinase 2 (CaMKK2) as a potential therapeutic target to control the growth of lymphoma by regulating the expansion of MDSCs.
CaMKK2 is a crucial kinase in the calcium-signaling cascade. Activated by the Ca2+/CaM complex, CaMKK2 can phosphorylate the down stream targets including CaMKI, CaMKIV, and 5' AMP-activated kinase (AMPK). Beyond central nerve system, CaMKK2 is expressed in hematopoietic stem and progenitors cells, and some hematopoietic mature cells including macrophages and monocytes. In adipogenesis, granulopoiesis, and muscle development, CaMKK2 inhibits the differentiation of progenitors towards mature cells. We reasoned that CaMKK2 might have a similar function in myeloid cells, controlling terminal differentiation of tumor-induced MDSCs.
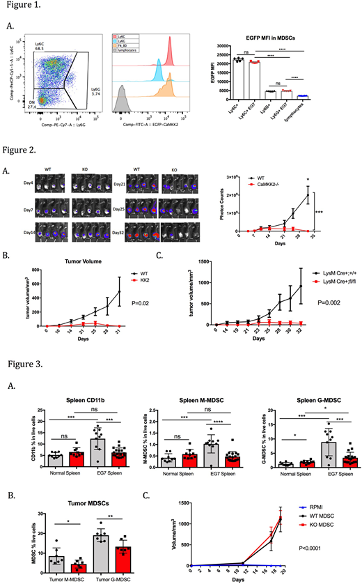
We first confirmedthe expression of CaMKK2 in tumor-induced MDSCs. EG.7-OVA lymphoma cells were injected s.c. in the flank of Camkk2-egfp reporter mice, and MDSCs subsets from the tumors and spleens of the mice were assessed by flow cytometry. We found that Camkk2 promoter was highly active in Ly6Chigh/Ly6Gdim subset (M-MDSC), but low in Ly6Cdim/Ly6Ghigh subset (G-MDSC) and Ly6Cneg/Ly6Gneg/F4/80dim/neg/MHC-IIdim/neg cells. (Figure 1) Camkk2 promoter was not active in lymphocytes as previous reported.
To determine the function of CaMKK2 expressed in the host, E.G7 cells with luciferase expression were injected into the flank of wild type (WT) and Camkk2-/-mice, and monitored by tumor size and bioluminescent imaging. (Figure 2 A&B) In WT mice injected with E.G7-OVA cells, tumors were detectable by bioluminescence by day 7, and gradually increased in photon signal during the following two weeks. Although tumors successfully engrafted in Camkk2-/-mice, bioluminescent signal gradually decreased after 21 days and eventually disappeared after 32 days. (Figure 2A) In LyM-Cre+Camkk2loxP mice which Camkk2 is selectively deleted in myeloid cell compartment, when challenged with E.G7-OVA cells, similar E.G7 tumor grow suppression was observed as in the Camkk2-/-global knockout model. (Figure 2C)
We next demonstrated that Camkk2 deletion decreased MDSCs accumulation in EG7 bearing mice. In normal conditions, Camkk2-/-mice had comparable CD11b+and Ly6ChighLy6Gdim percentage in the spleenswith WT mice, but slightly higher Ly6Cdim Ly6Ghigh percentage. A significant increase of MDSCs percentage was detected in EG.7-bearing mice compared to tumor-free mice; while in Camkk2-/-mice, the MDSC accumulation in E.G7-OVA spleens and tumors showed a significant decrease in percentage compared to WT ones. (Figure 3 A & B) To evaluate whether the failure of MDSC expansion in tumor-bearing Camkk2-/-mice regulated tumor suppression, MDSCs were isolated from the spleens of WT and Camkk2-/-E.G7-OVA-bearing mice, adoptively transferred into Camkk2-/-mice, and followed by tumor inoculation. As expected, lymphoma cells failed to growth in Camkk2-/-control mice without MDSC injection. However, tumors developed in all Camkk2-/-mice that received either WT or Camkk2-/-MDSCs, with no significant difference. (Figure 3C) These results indicated that restoring the number of MDSC was sufficient to revert the protective effect of Camkk2 deletion on tumor growth. Interestingly, this data also suggested that WT and Camkk2-/-MDSCs have a comparable immunosuppressive activity at single-cell level.
In conclusion, our results identifies for the first time CaMKK2 as an important component of molecular machinery that mediates the detrimental effect of lymphoma cells on myeloid development. Of note, our data also pinpoint CaMKK2 as a new pharmacological target to limit the expansion of tumor-induced MDSC.
No relevant conflicts of interest to declare.
Author notes
Asterisk with author names denotes non-ASH members.

This feature is available to Subscribers Only
Sign In or Create an Account Close Modal